аспирант
г. Москва и Московская область, Россия
ВАК 5.2.3 Региональная и отраслевая экономика
ВАК 5.2.4 Финансы
ВАК 5.2.5 Мировая экономика
ВАК 5.2.6 Менеджмент
ВАК 5.2.7 Государственное и муниципальное управление
Одними из действующих фигур развития современной отечественной науки и техники являются научно-производственные предприятия, аккумулирующие в себе как научные разработки, так и способность воплощать их в произведенные изделия. Одна из первостепенных задач для менеджмента таких организаций, заключается в необходимости построения системы комплексного управления жизненным циклом производимых изделий на основе сразу нескольких подходов. Исследование включает в себя анализ существующих представлений авторов о жизненном цикле продукции. Рассматриваются перечень стадии и этапов жизненного цикла изделий, а также применяемые автоматизированные информационные системы при осуществлении данного процесса. Анализируются организационной подход, а именно кросс-функциональные команды. Изучение имеющихся представлений и авторские наработки приводят к созданию комплексного метода управления жизненным циклом продукции научно-производственных организаций. В результате исследователем предложена информационно-организационная методика, направленная на усовершенствование процесса управления жизненным циклом в высокотехнологичных предприятиях, которая повысит уровень качественных показателей деятельности на каждой из стадии данного процесса. Предложенный метод является полезным инструментом для руководителей и менеджмента в научно-производственном предприятии, позволяя на его основе создать систему комплексного управления жизненным циклом производимой продукции, что приведет к сохранению конкурентоспособности на рынке и постоянному совершенствованию продукции для потребителей. Кроме того, данная информация позволит выявить приоритетные направления деятельности в разрезе номенклатуры предприятия и определить временной период «точки трансформации» для ее представителей.
Жизненный цикл, научно-производственное предприятие, автоматизированные информационные системы, менеджмент
Введение
На современном этапе развития научно-технического потенциала России отмечается все более значительная роль научно-производственных (НПП) и научно-производственных объединений (НПО), которые играют одну из существенных ролей в данном процессе, а также способствуют прогрессу в высокотехнологичных секторах экономики [3, 13, 29, 30]. НПП является интеграцией высококвалифицированных сотрудников производственного сектора и научно-исследовательских – опытно-конструкторских (НИОКР) отделов [13, 34]. Цель, которая определяет существование организаций такого рода, заключается в поиске и систематизации новых научных знаний и их быстром внедрении в производственные процессы для получения результатов деятельности – инновационных образцов продукции или услуг [1, 13, 30]. НПП в структуре Российской экономики, с учетом статистических данных, представлены в таких секторах экономики как: судостроение, металлургия, горнодобывающая промышленность, оборонно-промышленный комплекс, авиастроение, микроэлектроника, автомобилестроение и другие значительные кластеры [27]. Каждое из производимых изделий НПП, вне зависимости от его внутренних характеристик – наукоёмкости разработки и сложности производства, обладает своим уникальным жизненным циклом (ЖЦ), который во многом определяет производственный процесс всего предприятия.
Эффективное планирование функционирования деятельности НПП, является одним из ключевых факторов его конкурентоспособности и инновационной стабильности. Построение системы управления ЖЦ производимой продукции является одной из задач менеджмента научно-производственной организации. Многие НПП сталкиваются со сложностями в реализации системы управления ЖЦ высокотехнологичной продукции.
В настоящие время жизненному циклу высокотехнологичной продукции уделяется большое внимание [25]. А также все более возрастает актуальность вопросов уточнения существующих подходов и разработки нового инструментария для управления ЖЦ производимой продукции НПП с целью оптимизации и усовершенствования процессов взаимодействия всех структур внутри предприятия.
Целью данного исследования является разработка методики комплексного подхода к управлению жизненным циклом продукции для предприятий научно-производственного профиля на основе сочетания как информационных средств обеспечения процесса – автоматизированных информационных систем, так и организационных средств, таких как кросс-функциональные команды. Основное практическое значение данной методики состоит в оптимизации процессов управления ЖЦ изделий в НПП, что способствует повышению уровня качественных показателей на всех этапах рабочего процесса. Для руководящего звена и менеджмента научно-производственных организаций предоставляется новый инструмент для создания комплексной информационно-организационной системы управления ЖЦ производимой продукции, позволяя сохранять конкурентоспособность и симметрично отвечать на запросы потребителей. Определение момента необходимости к переходу на новый тип изделий, позволит не отставать от тенденций технологий и рынка.
Исследование выполнено на основе открытых данных, а также деятельности НПП, выпускающих высокотехнологичную продукцию и апробировано в ООО Компания «Объединенная Энергия», г. Москва.
Теоретическая база исследования
В настоящие время жизненному циклу высокотехнологичной продукции уделяется большое внимание, согласно Б.А. Разбейргу, Л.Ш. Лозовскому и Е.Б. Стародубцевой жизненный цикл — это период времени, внутри которого товар проносит доход и пользуется стабильным спросом [23]. По мнению исследователя Н.Р. Лапухина, ЖЦ – это временной период, в котором продукт обладает как жизнеспособностью, так и спросом, важным условием является доход, который получает как производитель, так и дистрибьютер [17]. Л.Ф. Давлетбаева рассматривает жизненный цикл как совокупность взаимосвязанных процессов изменения состояния продукта, в течении которого он пользуется спросом и проносит доход [11]. Согласно представлениям Н.В. Забабурина и В.Г. Хачатуряна, жизненный цикл — это концепция, которая описывает прибыль, сбыт, потребителей, конкурентов и стратегию продвижения продуктов на рынок до момента его выхода с рынка [12].
Вопросы ЖЦ продукции отмечены в стандарте ISO (International Organization for Standardization) в разделе «Системы менеджмента качества. Рекомендации по улучшению деятельности» (в отечественной редакции уже как ГОСТ) [7]. Более точечное описание процессов ЖЦ в высокотехнологичных предприятиях отражено сразу в нескольких ГОСТах [8, 9, 10].
Современные исследования сосредотачивают значительный объем интеллектуальных ресурсов на создании и развитии технологий информационных систем управления предприятием (ИСУП), которые являются средствами по автоматическому мониторингу информации о ЖЦ производимой продукции и включают такие системы, как CRM (Customer Relationship Management – Управление взаимоотношениями с клиентами); CAM (Computer-Aided Manufacturing - автоматизированное производство); CAD (Computer-Aided Design автоматизированное проектирование); ERP (Enterprise Resource Planning планирование ресурсов предприятия) и множество других систем.
Некоторые специалисты, изучающие проблематику и рассматривающие управление ЖЦ продукции, отмечают, что основное внимание уделяется вопросам информационной поддержки стадий жизненного цикла, особенно его начальным стадиям, при этом наблюдается необходимость применения комплексных подходов к его управлению [32].
Существующие исследовательские подходы и нормативно-правовые акты предлагают различные взгляды на количество стадий жизненного цикла производимой продукции. Некоторые концепции подразумевают дальнейшее разделение стадий на этапы, в таблице 1 отражено обобщение текущих представлений по этому вопросу.
Таблица 1
Различные подходы к количеству стадий ЖЦ производимой продукции
|
Автор |
Наименование и количество стадии (и этапов) ЖЦ производимой продукции |
|
ИСО-9004-1 |
|
|
С. А. Астахов [2] |
|
|
А.С. Красикова, Ф.П. Захаров [16] |
|
|
А.В. Войт [6] |
Важно отметить, что представления автора о ЖЦ изделий касается в первую очередь высокотехнологической продукции, что особенно актуально в рамках НПП. |
|
В.А. Стародубов [28] |
|
Источник: составлено автором
Продукцию НПП с точки зрения ее ЖЦ можно понимать, как сложный организационно-технический объект (СОТО), который требует совместного применения разнотипных моделей и их комплексного применения. В состав СОТО входят различные структуры (например, функциональные, матричные), использующие информационные технологии для обеспечения работоспособности процесса [32].
При анализе концепций ЖЦ продукции различных исследователей становится очевидным многообразие подходов, каждый из которых обладает своей спецификой и нарративами, которые необходимо учитывать при практическом применении. Однако, при рассмотрении ЖЦ с точки зрения продукции, выпускаемой НПП, наблюдаются определённые пробелы. Экспертами, занимающимися рассмотрением ЖЦ продукции отмечено, что данным процессом необходимо управлять комплексно, избегая сосредоточения всего внимания исключительно на авторизированных информационных средствах. Автором данного исследования будет представлена методика по управлению ЖЦ изделий НПП с применением комплекса информационно-организационных средств для достижения результата, с опорой на имеющиеся представления и практический опыт рассмотрения данного вопроса.
Стадии ЖЦ производимой продукции НПП
Количество стадий, а иногда и распределение их на этапы, ЖЦ продукции в преставлении различных авторов, достаточно велико. В свою очередь, ввиду особенностей работы научно-производственной организации, к которым относится, например, сочетание производственного сектора и научно-исследовательских – опытно-конструкторских подразделений в одном лице, необходимы решения, которые будут опираться на специфику работы таких организаций. Авторское представление о структуре стадий ЖЦ продукции НПП представлено в таблице 2.
Таблица 2
Структура ЖЦ продукции НПП
|
Стадии ЖЦ |
Этапы, из которых состоят стадии ЖЦ |
|
Разработка |
- Маркетинговый анализ и стратегическое планирование. - Прикладные и фундаментальные исследования, испытания тестовых и прикладных образцов, проектирование. - Конструкторская подготовка, включая разработку конструкторской документации. |
|
Производство |
- Технологическая подготовка производства, включая разработку технологической документации. - Изготовление, сборка и иные виды сборочных операций в зависимости от конкретного продукта. - Контроль качества и испытания готовой продукции. |
|
Эксплуатация |
- Монтаж и настройка приобретенного потребителем оборудования. - Регламентное техническое обслуживание и ремонтные работы. |
|
Утилизация |
- Постпродажное и сервисное сопровождение. - Вывод из эксплуатации. |
Источник: составлено автором
Число этапов каждой стадии в каждой стадии ЖЦ продукции наукоёмких предприятий может варьироваться в зависимости от характеристик выпускаемой продукции и особенностей внутренней организации работы предприятия. Для высокотехнологичных организаций, часто выделяют четыре основные стадии, однако в некоторых случаях количество может быть расширено до шести [4].
Необходимо отметить, что этап «конструкторская подготовка» по мнению части исследователей относится к стадии производство [26]. Но по авторскому представлению, этап «конструкторская подготовка» все же является скорее переходным, находящимся между стадиями «разработка» и «производство», и тяготеющим к первой, если это касается ЖЦ продукции НПП.
Жизненный цикл представляет собой замкнутое явление, начинающиеся со стадии «разработка» и оканчивающиеся стадией «утилизация». Осознание момента необходимости перехода к новому жизненному циклу для высокотехнологичных компаний, в которых скорость принятия решений ввиду специфики производимой продукции – наукоемкости и сложности, а также в условиях конкурентного рынка и постоянно совершенствующегося научно-технического прогресса, особенно актуально.
Для обоснования временного промежутка, при котором возникает необходимость о начале перехода к созданию нового изделия, а вместе с ним и начале процесса нового ЖЦ изделия, введем авторское понятие «точка трансформации». Точка трансформации – это временной период, описывающий переходную стадию между завершением одного жизненного цикла серии изделий N, на место которого приходит новая (или усовершенствованная предыдущая) серия изделий M. Чаще всего точка трансформации находится между стадиями «утилизация» и «разработка». Следует подчеркнуть, что в продуктах с значительно продолжительным ЖЦ основную долю его длительности по времени занимает стадия «эксплуатация», и момент трансформации наступает еще в ее период. Так, например, происходит в случае низковольтного комплектного устройства (НКУ) у которого эксплуатационный срок 15-20 и более лет [20]. На рисунке 1 представлена визуализация ЖЦ с указанием точки трансформации, состоящим из стадий (этапы, входящие в стадии, обобщены на данном рисунке), с указанием точки трансформации для условного производимого НПП продукта N.

Источник: составлено автором
Рис. 1. Визуализация ЖЦ продукта N, производимого НПП
Точка трансформации на рисунке 1 – это временной промежуток, обозначенный как заштрихованная окружность.
Необходимо отметить, что использование термина «точка трансформации» относится ко всей серии однотипных устройств «N», а не к отдельному представителю данной серии «Ni» в частности, невзирая на то, что серийность продукции НПП часто мала, или же в целом состоит из единичного представителя.
К моменту достижения «точки трансформации» ЖЦ производимой продукции серии «N», специалисты НПП должны обладать обширной базой информации и данных, собранных на всех стадиях и этапах данного процесса, необходимых для успешного запуска новой серии устройств. Путем тщательного анализа собранной информации можно выявить неточности, исправить недостатки, а также определить пути рационализации и повышения эффективности всего процесса. Немаловажным фактором напрямую или косвенно влияющим на ЖЦ производимой продукции НПП остается внешнее воздействие, которое включает в себя изменения, связанные с научно-техническим прогрессом; изменение социально-экономико-политических обстоятельств; правовое регулирование и иные составляющие. Примером таких явлений может служить санкционные режим некоторых стран по отношению к России в целом и отдельным НПП в частности, что осложнило доступ к компонентам, материалам, рынкам сбыта продукции, доступ к информационным системам и т.д.
Применение АИС в ЖЦ продукции НПП
Одним из наиболее эффективных методов систематизации и анализа информации, получаемой на каждом из этапов ЖЦ продукции, является использование автоматизированных информационных систем, которые позволяют обеспечить эффективное управление данными и оптимизировать процессы на всем протяжении работы [15, 19]. АИС условно делятся на несколько уровней. Верхнего уровня объединяют в себе информацию от сразу нескольких низкого, а соответственно и информацию о нескольких стадий или же этапов ЖЦ производимой продукции.
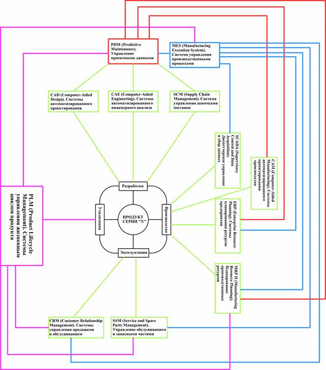
Охарактеризуем основные виды АИС, которые применяются в высокотехнологичных организациях для каждой стадии ЖЦ.
Разработка:
- CAD (Computer-Aided Design) – группа систем, разработанная для автоматизации процесса конструирования (проектирования). Используется для создания моделей изделий с возможность построения на их основе чертежей, спецификаций и иной конструкторской документации.
- SCM (Supply Chain Management) – группа систем, разработанная для управления цепочками поставок; для приобретения необходимых компонентов и материалов, и иных средств, необходимых в процессе разработки.
- CAE (Computer-Aided Engineering) – системы автоматизированного инженерного анализа. Позволяют производить симуляцию и расчеты проектируемых изделий для их тестирования, перед созданием первого образца.
Производство:
- ERP (Enterprise Resource Planning) – комплекс автоматизированных систем по планированию производственных ресурсов.
- CAM (Computer-Aided Manufacturing) – системы автоматизированного проектирования производства. Чаще всего используются для оптимизации производственного процесса на станках с числовым программным управлением (ЧПУ).
- SCADA (Supervisory Control and Data Acquisition) – системы автоматизированного диспетчерского управления и сбора данных, производящие мониторинг и управление в режиме реального времени.
- MRP II (Manufacturing Resource Planning II) – осуществляют планирование производственных ресурсов, является развитием системы MRP I (Manufacturing Resource Planning I) с более продвинутым функционалом.
Эксплуатация:
- CRM (Customer Relationship Management) – комплекс автоматизированных систем управления продажами и обслуживаем клиентов. Является инструментом накопления и используется для анализа информации от потребителей.
- SSM (Service and Spare Parts Management) – автоматизированные системы управления обслуживанием и запасными частями, необходимыми для поддержания работоспособности реализованных устройств.
Утилизация:
- PLM (Product Lifecycle Management) – системы по накоплению информации по стадиям и этапам ЖЦ производимой продукции. Относится на прямую к стадии «утилизации» и одновременно аккумулирует в себе информацию от других АИС. Является, условно, наивысшей иерархического уровня АИС.
АИС, связующие системы, условно, низкого и верхнего уровня иерархии и являясь промежуточными в иерархии, при этом находящимися на стыке стадий ЖЦ:
- PDM (Predictive Maintenance) – группа автоматизированных информационных систем обеспечивавшие непрерывность и согласованность между стадиями «разработка» и «производство» ЖЦ продукта путем создания информационной базы.
- MES (Manufacturing Execution System) – автоматизированные системы, главной задача которых состоит в интеграции и контроле в реальном времени информации от АИС стадии «разработка», «производство» и «эксплуатация».
Для лучшего понимания взаимосвязанности процесса ЖЦ состоящего из стадий (внутри которых содержатся этапы ЖЦ) и АИС был разработан рисунок 2, содержащий в себе взаимосвязь каждого описанного компонента автоматизированных информационных систем и стадий ЖЦ серии «N» производимых изделий НПП.
![]()

![]()
Источник: составлено автором
Рис. 2. Связь АИС с ЖЦ изделий серии «N» производимых НПП
В данном случае, система связанности ЖЦ и информационных систем, отвечающих за сбор, обработку и анализ информации по каждой стадии и, входящих в них этапы, производства, обозначается автором как внутренний контур взаимосвязанности процесса ЖЦ производимых изделий НПП.
Кросс-функциональные команды ЖЦ производимой продукции НПП
Концепция кросс-функциональных команд (КФК) предполагает синергетическое взаимодействие специалистов разных отделов организации для выполнения поставленной задачи [14, 31]. Применение КФК показывает эффективность при создании и внедрении инноваций, а также в НИОКР [5, 22]. Одна из целей создания КФК заключается в передаче опыта между сотрудниками разных направлений [33].
В классическом целеполагании, концепция КФК направлена в первую очередь для улучшения процесса работы каждого из рабочих коллективов предприятия, ускорения по каждому из этапов разработки, производства и совершенствованию остальных составляющих рабочей деятельности. Другими словами, концепция затрагивает ЖЦ продукта скорее тактически, нежели стратегически, хотя естественно и оказывает влияние на последнее. Внедрение КФК зачастую рассматривается в качестве источника для развития инновационных проектов. Особую актуальность данный подход приобретает в контексте функционирования инновационных предприятий с учетом особенностей ЖЦ производимой ими продукции [24, 35].
Автором предлагается применить концепцию КФК с точки зрения ЖЦ производимой продукции НПП, где участниками команд будут рассматриваться не как специалисты из отделов, а как участники стадий и этапов. Если же АИС – это информационные системы поддержки ЖЦ, то КФК ЖЦ будут являться организационным средством. Использование вместе обоих инструментов и будет являться комплексным подходом для организации процесса ЖЦ изделий НПП. КФК ЖЦ производимой продукции НПП будет являться внешним контуром взаимосвязанности данного процесса.
Для того, чтобы детализировать стадии ЖЦ обратимся к рисунку 3, на котором представлено раскрытие каждой стадии процесса на этапы. Для продукции НПП автором выделено десять этапов и представлена визуализация в виде окружностями, разбитая на секторы с наименованиями.
![]()

Источник: составлено автором
Рис. 3. Этапы стадий ЖЦ изделий серии «N», производимых НПП
Длина дуги каждого сектора – это время, за которое длится каждый из этапов. Вся окружность – это время всего ЖЦ серии изделий «N», производимых научно-производственной организацией. В данном случае условно разделено на равные части, хотя в реальности соотношения как между стадиями из нескольких этапов, так и самими этапами внутри стадий различается, зачастую кратно.
Методика комплексного подхода к организации ЖЦ производимых изделий НПП
КФК команда будет формироваться из команд каждой из стадий ЖЦ серии изделий. В зависимости от внутренних характеристик серии изделий, например, таких как сложность и наукоёмкость, а также внутренних особенностей самого предприятия, таких как количество сотрудников; типа организационной структуры самого предприятия; экономических показателей и других факторов, количество представителей стадий отличается. Иногда целесообразно формировать команду из представителей стадий, которые имеют компетенцию за все этапы выбранной стадии – другими словами, являются многопрофильными специалистами. С другой стороны, при большой сложности, трудоемкости и наукоемкости изделий, более рациональным будет комплектовать команду от стадии ЖЦ специалистами из каждого из этапа.
Основная задача для менеджмента НПП – построение системы внешнего (КФК) и внутреннего (АИС) контура взаимосвязанности процесса ЖЦ, а также создание условий для комплексного взаимодействия в единой системе. Результатом создания КФК ЖЦ изделия НПП с применением АИС является нахождения периода, который обозначается как точка трансформации. Данный временной период является ключевых индикатором необходимости перехода к созданию новой серии устройств, опираясь на объективные данные АИС и обсуждение их расширенным составом КФК, ответственных за данное направление продукции НПП. На рисунке 4 представлена схема методики построения комплексного подхода для управления ЖЦ производимой продукции изделий серии «N» в научно-производственной организации.

Источник: составлено автором
Рис. 4. Схематическое представление методики комплексного подхода для управления ЖЦ производимой продукции НПП
КФК ЖЦ серии изделий «N» будет формироваться из общности сотрудников каждой стадии ЖЦ и численно рассчитывается как сумма специалистов команд каждой стадии: SКФК ЖЦ = Sстадии (Р) + Sстадии (П) + Sстадии (Э)+ Sстадии (У), где
Sстадии (Р) – число сотрудников команды «разработка»;
Sстадии (П) – число сотрудников команды «производство»;
Sстадии (Э) – число сотрудников команды «эксплуатация»;
Sстадии (У) – число сотрудников команды «утилизация».
Формулой учитывающую количество участников для команды стадии «X» ЖЦ является следующие выражение:
, где
Sкоманды стадии (Х) – количество специалистов, объединенных в команду от стадии «Х» ЖЦ;
n – количество этапов стадии «Х» ЖЦ производимой серии устройств;
Pi – количество специалистов из каждого этапа стадии «Х» ЖЦ производимой серии устройств.
Результат применения комплексного подхода в организации ЖЦ изделий показывает увеличение качественных показателей предприятия, опираясь на данные источников [28, 32]. Среди них можно выделить:
- Сокращение временных затрат на стадию разработка и формирование эффективной системы кооперации;
- Снижение числа ошибок, брака и необходимости доработок как конструкторской, так и технологической документации, что вкупе способствует повышению качества продукции;
- Снижение трудозатрат для подготовки производства и к запуску новых изделий в производственный процесс на 40-60%;
- Увеличению производительности производственных подразделений организации до 30% от плановых показателей;
- Сокращение сроков ввода новых изделий в эксплуатацию до 75%;
- Снижение количества конструктивных просчетов в 2 и более раз.
Применение комплексной методики управлением ЖЦ в деятельности ООО Компания «Объединенная Энергия», начавшая свою работу в 1991 году, являющиеся представителем НПП и специализирующейся на производстве электрооборудования для горной промышленности [21]. В качестве апробации была выбрана серия НКУ (низковольтное комплектное устройство) для буровых станков – «ПЭВХ» (преобразователь электропривода вращения и хода). Создание КФК ЖЦ данной серии устройств показало, что период «точки трансформации» уже пройден в соответствии с анализом каждой стадии ЖЦ с применением средств АИС. Предыдущая серия «ПЭВХ.5» имеет определенные недостатки и потребности к изменению, хотя и хорошо зарекомендовало себя в плане надежности при эксплуатации [18]. Тем не менее, технологичность производства сильно затруднена из-за конструктивных особенностей и принятых решений в процессе разработке. Технологии, используемые на стадии разработки, устарели как морально, так и частично технически. При этом заинтересованность потребителей к получению ими усовершенствованном продукту возросла. Использование участниками процесса АИС с объективными данными о каждом из этапов ЖЦ подтвердило исходные выводы участников процесса. КФК ЖЦ серии устройств НКУ «ПЭВХ» было принято решение о начале подготовке к началу нового ЖЦ новой серии устройства «ПЭВХ.6».
Менеджментом организации был запущен процесс выбора направлений, для которых повторения данного опыта применения методики становится наиболее приоритетным. С этой целью был произведен анализ номенклатуры ООО Компания «Объединенная Энергия» и установление искомых групп изделий.
Для руководства ООО Компания «Объединенная Энергия» была обоснована необходимость о расширении применения данной методики на предприятии, путем создания КФК ЖЦ и на другие серии устройств. Это коснулось в первую очередь наиболее сложных, с точки зрения производства и разработки продуктов, обладающих при этом сравнительно низкой серийности, а порой и уникальностью проектов, таких как НКУ для ЭКГ (экскаваторы карьерные гусеничные) разных типов [20].
Обсуждение результатов и заключение
Научно-производственные предприятия являются одними из флагманов совершенствования научно-технического прогресса государства. Достигается это путем преобразования полученных фундаментально-прикладных исследований в высокотехнологичную продукцию, каждая серия которой имеет свой жизненный цикл, состоящий из стадий и этапов. Современные вызовы, такие как высокая конкуренция, внешние ограничения и все более ускоряющийся научное развитие, требуют комплексных методов к управлению ЖЦ. Необходимы инструменты, сочетающие в себе сразу несколько подходов. Для того, чтобы сохранять востребованность у потребителей и конкурентоспособность на рынке, НПП необходим индикатор, который показывает наступление временного периода, при котором необходимо перейти к созданию новой серии устройств, приходящей на смену текущей.
Предложенная методика обеспечивает комплексный информационно-организационный подход для управления ЖЦ производимой продукции научно-производственной организацией. В его состав входят автоматизированные информационные системы и специальная организационная форма – кросс-функциональные команды, состоящие из участников стадий и этапов. Применение синергетического сочетания обоих компонентов, являющихся внешним и внутренним контуром взаимосвязанности процесса управления ЖЦ, обеспечивает повышение производительности работы предприятия, позволяя оптимизировать рабочие процессы внутри стадий и этапов, а также является дополнительным инструментом для руководства и менеджмента направленного на реформирование системы управления.
Выполненное исследование и предложенная модель комплексного подхода к организации ЖЦ производимых изделий НПП позволяет:
– в результате работы КФК ЖЦ производимой продукции с применением объективных данных АИС, более структурировано подходить к определению временного периода, при котором наступает необходимость подготовки к началу нового жизненного цикла серии устройств, которая заменит нынешнюю;
– руководящему составу НПП как способ объективной оценки состояния научно-технико-технологического-эксплуатационно-утилизационного потенциала производимой и реализуемой продукции;
– менеджменту как средство стимулирования роста качественных показателей работы на этапах и стадиях ЖЦ производимой продукции научно-производственной организации;
– руководству и менеджменту как метод достижения конкурентного преимущества в условиях сложного рынка и негативного влияния внешних факторов.
1. Абрашкин М.С. Методика оценки наукоёмкости предприятий ракетно-космического машиностроения // Организатор производства. 2018. Т.26. № 3. С. 74−84. DOI:https://doi.org/10.25065/1810-4894-2018-26-3-74-84. EDN: https://elibrary.ru/YMCQMX.
2. Астахов С.А. Организация адаптивного управления процессами жизненного цикла парашютных систем // Вестник академии военных наук. 2015. № 3. С. 151–155.
3. Бартюк О.В. Факторы инновационного экономического роста России // Интернет-журнал «НАУКОВЕДЕНИЕ». 2014. № 6. URL: http://naukovedenie.ru/PDF/65PVN614.pdf (доступ свободный). Яз. рус., англ. DOI:https://doi.org/10.15862/65PVN614.
4. Бондаренкова И.В. Интегрированные системы управления жизненным циклом продукции: учебно-методическое пособие / И. В. Бондаренкова; Министерство науки и высшего образования РФ, Санкт-Петербургский государственный университет промышленных технологий и дизайна, Высшая школа технологий и энергетики. — Санкт-Петербург: ВШТЭ СПбГУПТД, 2022. — 55 с. — Текст: электронный. Режим доступа: http://nizrp.narod.ru/metod/kafinfizmtex/1649273978.pdf.
5. Бочаров В.Д., Якимов Е.А. Управление инновациями с помощью кросс-функциональных команд // Финансово-экономические и институциональные условия развития инновационных процессов в регионах: сборник материалов Международной научно-практической конференции. Самара. 2020. С. 126–133.
6. Войт А.В. Особенности управления наукоемкой продукцией по стадиям жизненного цикла // Евразийский Союз Ученых (ЕСУ). 2015. №7 (16). С. 37–40.
7. ГОСТ Р ИСО 9004-2001. Менеджмент качества и элементы системы качества. Методические указания по улучшению деятельности. М.: Стандартинформ, 2001.
8. ГОСТ Р 56863-2016. Система управления полным жизненным циклом изделий высокотехнологичных отраслей промышленности. Требования к организации работ по разработке электронных конструкторских документов на этапах изготовления и испытания опытного образца изделия и утверждения рабочей конструкторской документации для организации серийного производства. Общие положения. Разработан Федеральным государственным унитарным предприятием «Научно-исследовательский институт стандартизации и унификации» (ФГУП «НИИСУ»). Утвержден и введен в действие Приказом Федерального агентства по техническому регулированию и метрологии от 20 февраля 2016 г. № 62-ст. М.: Стандартинформ, 2019. 12 с.
9. ГОСТ Р 56864-2016. Система управления полным жизненным циклом изделий высокотехнологичных отраслей промышленности. Требования к организации работ по разработке электронных конструкторских документов, представляемых заказчику на этапе эскизного проекта и технического проекта. Общие положения. Разработан Федеральным государственным унитарным предприятием «Научно-исследовательский институт стандартизации и унификации» (ФГУП «НИИСУ»). Утвержден и введен в действие Приказом Федерального агентства по техническому регулированию и метрологии от 20 февраля 2016 г.
10. ГОСТ Р 56874-2016. Система управления полным жизненным циклом изделий высокотехнологичных отраслей промышленности. Требования к организации работ по разработке электронных конструкторских документов на этапе разработки рабочей конструкторской документации для изготовления опытных образцов. Общие положения. Разработан Федеральным государственным унитарным предприятием «Научно-исследовательский институт стандартизации и унификации» (ФГУП «НИИСУ»). Утвержден и введен в действие Приказом Федерального агентства по техническому регулированию и метрологии от 26 февраля 2016 г. № 79-ст. М.: Стандартинформ, 2019. 11 с.
11. Давлетбаева Л.Ф. Жизненный цикл товара // Вестник Оренбургского государственного университета. 2010. №13(119). с. 26-30.
12. Забабурина Н.В., Хачатурян Р.Г. Маркетинговые исследования на разных этапах жизненного цикла товара: понятие, сущность, практическая значимость // Государство, общество и политика: экономические, правовые и социальные аспекты: Сборник научных трудов по материалам I Международной научно–практической конференции. СПб., 2017. С. 72–78.
13. Клочков В.В. Управление инновационным развитием наукоемкой промышленности: модели и решения. М.: ИПУ РАН, 2010. 168 с.
14. Костенко Е.П. Современные тренды в управлении персоналом: отечественный и зарубежный опыт // Journal of Economic Regulation (Вопросы регулирования экономики). Т. 9. № 4. С. 107–123. 2018.
15. Котяшичев А.А. Концептуальные аспекты разработки и построения автоматизированной информационной системы // Наукоемкие технологии. 2013. Т. 14. № 8. С. 011–015. EDN QZQAYD.
16. Красникова А.С., Захаров Ф.П. Жизненный цикл поставщика как компонент системы управления жизненным циклом высокотехнологичной продукции // Креативная экономика. 2021. Том 15. № 3. С. 901–916. doihttps://doi.org/10.18334/ce.15.3.111860.
17. Лапухин Н.Р. Маркетинговые исследования современности // Вопросы экономики. 2018. № 9. с. 79-82.
18. Малафеев С.И., Афанасьев П.М., Студеникин В.А. Информационно-диагностическая система бурового станка // Автоматизация в промышленности. 2012. №9. С. 51–53.
19. Малафеев С.И., Малафеев С.С. Информационные и управляющие компоненты электрических карьерных экскаваторов // Горный информационно-аналитический бюллетень, 2021, № 4. – С. 33–45. DOI:https://doi.org/10.25018/0236_1493_2021_4_0_33.
20. Малафеев С.И., Новгородов А.А., Серебренников Н.А. Новый экскаватор ЭКГ-18Р: система приводов постоянного тока с широтно-импульсной модуляцией // Горное оборудование и электромеханика. 2012. № 6. С. 21–25. EDN: https://elibrary.ru/NDQSLN.
21. Малафеев С.И., Серебренников Н.А. Создание электрооборудования и систем управления для экскаваторов на основе мехатронной технологии // Горное оборудование и электромеханика. 2007. № 12. С. 29–34. EDN: https://elibrary.ru/HNCFWV.
22. Полномошнова О.М. Инструментарий развития кросс-функциональных команд в системе стратегического планирования наукоемкого предприятия // Экономика и предпринимательство. 2020. № 1 (114). С. 1074–1078.
23. Разбейрг Б.А., Лозовский Л.Ш., Стародубцева Е.Б. Современный экономический словарь. 6-е изд., перераб. и доп. — М.: ИНФРА-М, 2011.
24. Русинов М.В. Методы и этапы реструктуризации инновационных систем вертикально интегрированных промышленных корпораций // Известия Санкт-Петербургского государственного экономического университета. 2021. №3 (129). С. 165–169.
25. Семенов А.И. Полный жизненный цикл как основа построения системы управления продукцией высокотехнологичных производств // Журнал исследований по управлению. 2023. № 2. С. 36-49.
26. Семенов А.И. Построение технологической платформы управления высокотехнологичным производством // Инновации и инвестиции. 2021. № 4. С. 109-111. EDN: https://elibrary.ru/CCZPFN.
27. Справочник организаций России, СНГ. URL: https://www.orgpage.ru/ (дата обращения: 11.07.2025).
28. Стародубов В.А. Управление жизненным циклом изделий, от концепции до реализации. СПб.: ЗАО «Стерлинг Групп СПб», 2006. 120 с.
29. Толстых Т.О., Дмитриева Е.В., Костюхин Ю.Ю. Стратегическое развитие промышленных предприятий в условиях цифровизации экономики, РЕГИОН: системы, экономика, управление. 2017. № 4(39). С. 168–173.
30. Толстых Т.О., Моргунова М.К. Современные тенденции развития наукоемких предприятий в условиях системных вызовов // Экономика высокотехнологичных производств. 2024. Том 5, № 2. С. 109–118. doi:https://doi.org/10.18334/evp.5.2.121339.
31. Фролова М.В. Реализация модели кросс-функционального управления в распределенных трудовых коллективах // Известия Самарского научного центра Российской академии наук. Т. 17, № 2-5. С. 1166–1169. 2015.
32. Юсупов Р.М., Соколов Б.В., Птушкин А.И., Иконникова А.В., Потрясаев С.А., Цивирко Е.Г. Анализ состояния исследований проблем управления жизненным циклом искусственно созданных объектов // Труды СПИИРАН. 2011. 1(16). 37-109. https://doi.org/10.15622/sp.16.2.
33. Evans D. The role of job attitudes on knowledge sharing in cross-functional IT project teams: A qualitative study: Doctoral dissertation. Capella University, 2018. URL: https://www.proquest.com/openview/9688ac18faf17a18fdc5eddfa2284fcc/1?pqorigsite=gscholar&cbl=18750 (20.05.2025).
34. Kurina T. Development of the innovative economy based on the transformation of the knowledge intensive enterprises. SHS Web of Conferences. Volume 106, 2021. III International Scientific and Practical Conference “Modern Management Trends and the Digital Economy: from Regional Development to Global Economic Growth” (MTDE 2021). Article Number 01030, pp. 1–10. DOI: https://doi.org/10/1051/shsconf/20210601030.
35. Stipp D.M., Pimenta M.L., Jugend D. Innovation and cross-functional teams: Analysis of innovative initiatives in a Brazilian public organization // Team Performance Management. 2018. Vol. 24, No. 1/2. P. 84–105.



